服务热线:4008811198
加入收藏
一键分享
ENGLISH
最新资讯:
“突破・协作”-同舟国际总部团队开展国庆中秋团建活动
重大部署!中国城市高质量发展“路线图”公布
公司中标安徽来安县顶汊功能区交通基础设施建设项目二期监理
网站首页
走进同舟
同舟简介
发展历程
企业文化
团队建设
业务领域
工程监理
造价咨询
招标代理
项目管理
BIM咨询
全过程工程咨询
工程咨询
政府采购代理
合作之窗
合作须知
合作流程
无忧服务
分支机构
平台实力
公司资质
社会认可
荣誉奖项
业绩展示
全过程工程咨询
房产住宅
公共建筑
道路市政
桥梁隧道
水利湿地
景观农林
厂房园区
机场码头
学校医院
文博古建
其它经典
新闻资讯
政策文件
行业前沿
公司动态
通知通告
招标信息
资格预审
招标公告
答疑公告
中标公示
中标公告
诚聘英才
事业舞台
人才之家
岗位需求
联系我们
首页
走进同舟
同舟简介
发展历程
企业文化
团队建设
业务领域
工程监理
造价咨询
招标代理
项目管理
BIM咨询
全过程工程咨询
工程咨询
政府采购代理
合作之窗
合作须知
合作流程
无忧服务
分支机构
平台实力
公司资质
社会认可
荣誉奖项
业绩展示
全过程工程咨询
房产住宅
公共建筑
道路市政
桥梁隧道
水利湿地
景观农林
厂房园区
机场码头
学校医院
文博古建
其它经典
新闻资讯
政策文件
行业前沿
公司动态
通知通告
招标信息
资格预审
招标公告
答疑公告
中标公示
中标公告
诚聘英才
事业舞台
人才之家
岗位需求
联系我们
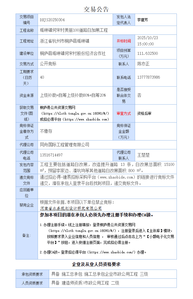
瑶琳镇何宋村美丽100道路白加黑工程公开招标公告
来源:本站 发布时间:2025/10/21 8:44:45
友情链接
/
introduction
==中央部门网站超级连接==
外交部
国家发展计划委员会
国家经济贸易委员会
教育部
科学技术部
国防科学技术工业委员会
国家民族事务委员会
民政部
财政部
国土资源部
建设部
交通部
农业部
卫生部
国家计划生育委员会
文化部
劳动和社会保障部
中国人民银行
国家海洋局
国家烟草专卖局
国家邮政局
国家文物局
国家安全生产监督管理局
国家质量监督检验检疫总局
国家外汇管理局
国家粮食局
国家外国专家局
国家中医药管理局
海关总署
中国民用航空总局
国家统计局
国家税务总局
国家环境保护总局
国家广播电影电视总局
国家体育总局
国家工商行政管理局
国家知识产权局
国家旅游局
国家药品监督管理局
中国气象局
==各省市政府网站超级连接==
北京
天津
重庆
河北
山西
辽宁
吉林
黑龙江
江苏
浙江
安徽
福建
江西
河南
湖北
湖南
广东
海南
四川
贵州
云南
陕西
甘肃
上海
青海
台湾
内蒙古
广西
新疆
香港
澳门
==本地网站超级连接==
慈溪市人民政府
余姚市人民政府
宁波杭州湾新区
宁波市人民政府
宁波市发展和改革委员会
宁波市自然资源和规划局
宁波市住房和城乡建设局
慈溪人才网
余姚人才网
宁波人才网
杭州人才网
浙江政务网
==主要建设部门网站超级连接==
宁波市工程造价信息网
浙江建设工程造价信息网
浙江省建设监理协会
浙江省建设培训中心
中国建设监理协会
中华人民共和国住房和城乡建设部
住房和城乡建设部中国建造师网
宁波市建设监理与招投标咨询行业协会
国家住建部
中国建设监理协会
中国建设工程造价管理协会
浙江省住建厅
浙江建设工程造价信息网
浙江省全过程工程咨询与监理管理协会
浙江省建设工程造价管理协会
宁波市住建局
宁波建设工程造价信息网
宁波市建设监理与招投标咨询行业协会
宁波市招标投标协会
慈溪市建筑业协会
注册监理工程师
注册造价工程师
注册建造师
浙江省监理工程师
浙江省监理员
三类人员
现场管理岗位证书
安全生产许可证